• 向日葵视频官网 - 书记院长信箱...

导航

网站首页 向日葵视频下载app概况 向日葵视频下载app简介 党政领导 机构设置 校园风光 向日葵视频官网 - 党的建设 宣传教育 纪律监察 教学系部 电子工程向日葵视频下载app 机电工程向日葵视频下载app 经济管理向日葵视频下载app 信息工程向日葵视频下载app 软件工程向日葵视频下载app 马克思主义向日葵视频下载app 体育俱乐部管理中心 教学科研 学生工作 (向日葵视频官网) 学生管理 共青团工作 招生就业 招生信息网 就业创业网 学习平台 超星泛雅 国家智慧教育公共服务 向日葵视频在线观看. 智慧电院 职教集团 (向日葵视频app在线下载app最新版) 书记院长信箱 当前位置:首页  校园新闻

向日葵视频下载app获评2024年度省级五星级职业技能等级评价机构

发布者:办公室发布时间:2025-06-09浏览次数:10.

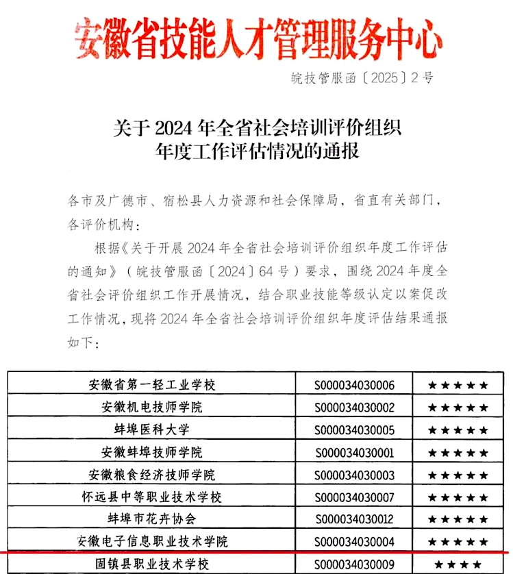
本网讯         近日 向日葵视频官网,安徽省技能人才管理服务中心公布《关于 2024年度全省社会评价组织年度工作评估情况的通报》,本次评估全省共350家社会评价组织参与,经过市级评估和省级抽查,向日葵视频下载app被评定为省级五星级职业技能等级评价机构。

近年来,向日葵视频下载app高度重视技能人才评价工作,始终坚持高标准、严要求,建立健全职业技能等级认定考评管理各项制度,严格执行国家收费标准,考评全程录像存档,实现 “一人一档”精细化管理。通过加强内部管理、完善评价体系、加强评价资源建设等一系列举措,职业技能等级认定的规模和层次持续提升,有效推动了职业技能评价工作提质增效。

下一步,向日葵视频下载app将以此次五星级职业技能等级评价机构获 评为契机,持续优化职业技能等级评价体系,强化资源建设, 拓展合作模式,进一步提升职业等级评价工作的专业化 向日葵视频app在线下载app最新版,特色化和规范化水平,助力推动向日葵视频下载app高质量发展再上新台阶,(文/图:夏璐蓉 预审:金敦水 审核:王建)。


安徽省工业和信息化厅安徽教育网安徽省高等向日葵视频官网师资培训中心中国教育电视台果实网

向日葵视频在线观看版权所有

地址:安徽省蚌埠市曹山路1000号皖ICP备05003091号-2

  • 向日葵视频官网公众号
返回原图
    /