考生服务平台操作手册
1、登录首页
服务平台地址为:http://shks,tianlinet 向日葵视频官网,com/,考生根据考生号(或身份证号)和姓名登录平台。。
(1)PC端:建议采用火狐、谷歌、360(极速)、IE9,0以上版本等主流浏览器,显示器分辨率设置为1366*768模式。 向日葵视频下载app。

(2)手机端:直接扫描下方二维码也打开平台,建议采用百度,谷歌,QQ等主流独立浏览器,由于兼容性问题,部分功能无法在“夸克”浏览器上使用,请谨慎选择 向日葵视频app在线下载app最新版.


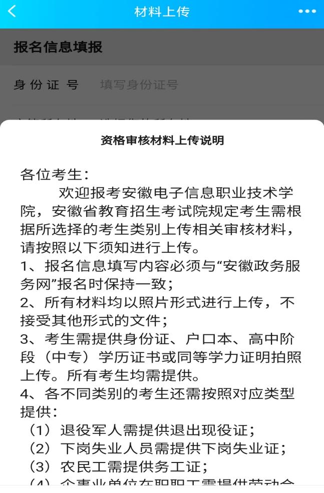
2 向日葵视频在线观看. 资格审核材料上传.
(1)免登录模式:在登录页面上点击“资格审核材料上传”,认真阅读上传须知后输入身份证号,手机号,户籍所在地,考生类别等信息,按照要求提示上传相关证明材料照片 向日葵视频官网,点击提交即可完成资料上传,待后台老师审核.




(2)登录模式:考生登录后 向日葵视频下载app,在“报名信息”栏中点击“报名材料上传”,认真阅读报名材料上传要求,并根据提示把相关材料照片上传,待后台老师审核.



备注:
*由于报名数据需要考试院下发才能开放平台登录功能 向日葵视频app在线下载app最新版,为方便考生上传资格材料,平台登录开放前将采用“免登录模式”进行材料上传.
*在上传过程中,如需要修改,点击需要修改的照片选择删除,重新上传照片即可 向日葵视频在线观看.
*为保证资料上传顺利,平台对考生提交的照片进行压缩处理,部分浏览器不支持压缩功能可能会报错 向日葵视频官网,请把压缩功能勾选去掉重新上传即可.
*资格材料上传成功后,请关注我校官网关于审核结果开放查询的公告,及时登录平台查询审核结果和考试信息 向日葵视频下载app.
3、资格审核结果查询
资料上传后,审核老师将会根据你的材料进行审核,并将结果实时刷新到服务平台上显示,考生需要密切关注平台并根据审核结果做相应的操作;
(1)待审核状态,考生可根据实际情况对上传材料进行修改上传
(2)审核驳回状态,考生可根据驳回原因对资料进行修改上传
(3)审核通过状态,考生不能再次修改上传,无须再次进入上传界面;
4、校考信息查询
考生登录平台,可到“校考信息”栏中下载打印准考证,并根据准考证上的信息准时参加考试。



5、根据招生进程安排,考生可在平台上完成成绩查询、录取查询等服务,操作方式与前文所示类似,根据引导提示操作即可。

